Roads may be affected by various processes related to slope stability. Instable slopes may make use of the road dangerous, and intensive in maintenance. For this use case, examples of two locations have been chosen: an area with mainly natural and man-induced landslides, the Bellevue Chopin area on the island of Dominica; and, an area with man-made slopes (road cuts) that are instable: the road cuts along the Windward Highway, near to the control tower of the new airport (Argyle International Airport) in the southeast of the island of St Vincent.
Use case intended for: Engineer
Keywords:
Road cut, embankment, road engineering, slope stability
| Before you start: | Use case Location: | Uses GIS data: | Authors: |
|---|---|---|---|
|
To carry out some of the analysis in this use case, it is required to have engineering geological and geotechnical engineering skills, and have a basic knowledge of road engineering in order to be able to analyse the implications of roads crossing steep terrain. In steep terrain roads may be affected by various processes related to flash floods, stability of man-made slopes (road cuts), and stability of natural and man-induced slopes (i.e. landslides). This Use Case 3.2.3 "Roads in landslide affected areas" discusses the identification of landslide and slope stability problems related to roads in steep terrain. Mitigation measures to solve slope stability problems in steep terrain are illustrated in the use case 3.3.3 "Landslide mitigation measures for roads". Flooding of roads and mitigation for flooding are illustrated with Use Cases 3.2.2 "Roads in flood affected areas" and 3.3.4 "Flood mitigation for roads". |
Bellevue Chopin area (Dominica) & Windward Highway (St Vincent) | No | Robert Hack |
Introduction:
Roads may be affected by various processes related to slope stability in mountainous terrain (Figure 4). Consequences of natural and man-induced instabilities in the terrain may make use of the road dangerous, and intensive in maintenance. In order to illustrate the conceptual approach two locations have been chosen; an area with mainly natural and man-induced landslides from the Bellevue Chopin area on the island of Dominica, and an area with man-made slopes that are instable along the road cuts along the Windward Highway, near to the control tower of the new airport (Argyle International Airport, in the southeast of the island of St Vincent.
Objectives:
Determine the future stability of landslides and man-made slopes along new to be built and existing roads.
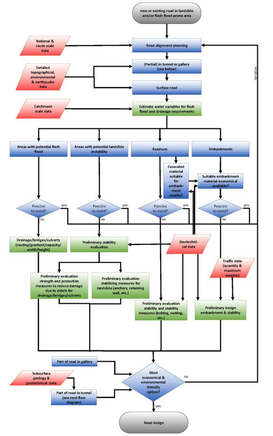
Flowchart:
Simple Flowchart
Detailed Flowchart 1
Detailed Flowchart 2
Use case study area description:
Geology
The islands Dominica and Saint Vincent belong to the chain of volcanic islands forming the Lesser Antilles island arc. It is the surface manifestation of the subduction of the North American Plate beneath the Caribbean Plate that was initiated as early lower Eocene (Smith et al., 1980). The general geology of both islands are described below.
Geology of Dominica
The main part of the geology of Dominica consists of sub-aerial lava flows and pyroclastics with minor Pleistocene to Holocene uplifted conglomerates and corals along the west coast of the island (Christian, 2012). A comprehensive K-Ar and carbon dating of the volcanic rocks resulted to the subdivision of the rocks into four units (Smith et al., 2013). The Upper Miocene is dominated by mafic volcanism that make up the eastern part of the island. The Upper Pliocene to Lower Pleistocene unit consists of the deposits of two major stratovolcanoes (proto- Morne Diablotins and Cochrane-Mahaut) and two smaller volcanoes (Morne Concrod and Morne Bois) located on the eastern flank of Mount Diablotins. Lower to Upper Pleistocene is formed by two volcanic centres, Proto- Morne aux Diables in the north and Foundland in the south, and is the least extensive unit in the island. The Upper Pleistocene "“ Holocene is composed of seven volcanic centres on the island which mark the renewed volcanism producing andesites and dacites.
Figure 1: Geology of Dominica (after Roobol & Smith, 2004).
Local geology (area of Bellevue Chopin, Dominica)
The geology consists of pyroclastics and volcaniclastics mixed with tuff deposits and partially in patches overlain by a blanket tuff deposit (Roobol & Smith, 2004). The topsoil is mostly relatively thin and generally less than 0.5 m.
Geology of St Vincent
Generally, the geology of the island is volcanic. The southern part consists of weathered and deeply dissected eroded volcanic breccias and basaltic lava flows, in some places as dykes. The northern part consists of relatively less weathered andesite lavas, interbedded with pyroclastic deposits of the Soufriere eruptions (Hay, 1959). The island has generally an even distribution of porphyritic and olivine bearing andesite lava flows and pyroclastics (Hay, 1960; Rowley, 1978b). In some areas, e.g. the South-East Volcanics, lavas dominate while in other areas, e.g. the Grand Bonhomme Volcanic Centre, volcaniclastic deposits (Figure 2) (Robertson, 2003a). Pyroclastics ash deposits are the most abundant volcanic products on the island. Ash particles vary in fragment size from fine to coarse, and in some places consist of lapilli, bombs, and blocks. It is estimated that 55% of the island is covered by blanket deposits of well-bedded pyroclastic ash of the yellow tephra formations, resulting from the eruptions of the Soufrière volcano during the late Pleistocene (Rowley, 1978a). The deposits are generally andesitic with varying compositions of lithic and vitric, and have variable degrees of weathering. Other deposits present on the island include agglomerates which are andesitic and basaltic in composition, alluvial deposits, and reworked pyroclastic, agglomerates, volcanoclastic, volcanic ash, and scoria deposits.
Figure 2: Geology of St. Vincent (after Robertson, 2003b).
Local geology (Windward Highway, near to the control tower of the new airport (Argyle International Airport, in the southeast of the island of St Vincent)
The geology in the area of the Windward Highway (St Vincent) consists of irregular series of lava flows and volcaniclastic deposits, partially in patches overlain by a blanket deposit tuff layer (volcaniclastic deposits overlain by tuff following Robertson (2003b)). The topsoil is mostly relatively thin and generally less than 0.5 m.
Problems definition and specifications:
If a road has to cross a mountainous area, flat horizontal areas have to be made to allow a flat road to be constructed (as discussed in use case 3.3.3 "Landslide mitigation measures for roads"). Secondly, a road is not allowed to have too steep up- and downward gradients because traffic speed and consequently traffic flow will be too much hampered by a too steep upward gradient and a too steep downward gradient is dangerous for the traffic. To avoid too steep gradients, roads may have to be routed alternatively over flatter less hilly and mountainous terrain, made through a "cut" in a hill or mountain, or be constructed in a tunnel through a hill or mountain (Figure 3). Apart from the man-made road cuts as mentioned above also natural slope instabilities ("landslides") may affect the usability of the road. Last but not least the construction of the road or other activities by men may trigger instability of existing natural landslides or may cause new landslides to develop ("man-induced landslides").

Figure 3: Road construction in mountainous terrain. Road in road cuts, road cut and embankment, or alternatively in tunnel. Use case with road cut and embankment is discussed in use case 3.3.3 "Landslide mitigation measures for roads".
Tunnels are not the main focus in this use case, but tunnels are mentioned because often routing of a road through a tunnel may be advantageous over roads on slopes in a mountainous terrain. Construction of tunnels has not have been done extensively in the past on the islands, although, some tunnels have been made on the islands. Worldwide, tunnels for infrastructure are considered increasingly as a very good alternative for roads on slopes in mountainous terrain. Roads on slopes often have a devastating influence on the environment, are often prone to (natural) landslides and consequently often blocked with all economic and social consequences, and maintaining roads in a mountainous area is often very cost intensive for the entire lifetime of the road. A tunnel requires a high initial investment, but has benefits such as little impact on the environment, low maintenance costs, and be virtually always serviceable. Tunnels suffer often very little damage during earthquakes while roads along slopes are often blocked by debris of landslides triggered by earthquakes. Last but not least tunnels are a very effective shelter against hurricanes. Therefore, tunnels should be considered as alternative when routing a new road, and re-routing or re-construction of existing roads in a mountainous terrain. It should be taken into account that construction of tunnels requires skilled engineers and construction labor whose skills are differently from those making roads along slopes. Also should be considered that tunneling in a volcanic geological environment is more problematic than in most other geological environments, but this also applies to designing road cuts along a road on a slope in a volcanic environment.
The materials on a natural slope in mountainous terrain are normally weathered under influence of the hydrosphere, e.g. rainfall, groundwater, and day-night temperature changes. Commonly, this forms a top soil layer of residual material from weathered bed soil and rock mixed with slope debris from higher up on the slope (Figure 3). The groundmass (i.e. rocks and/or soil) below the topsoil will also have been weathered to a certain depth below the surface of the groundmass. The depth of the weathered zone depends on the type of minerals, the texture and structure of the groundmass, and the history of the slope. The history includes how long the groundmass on the slope has been exposed to the hydrosphere, the change in steepness of the slope due to geological heave or subsidence of the mountain, processes such as erosion and landslides removing weathered groundmass revealing fresher groundmass, and influence by man, animals, and vegetation. The geotechnical properties of the weathered material are normally less than those of fresh groundmass material.
The natural slopes are normally at a stability of unity in the situation as applying during the last worst possible conditions. Any material that was not at equilibrium at that time will have slit of. The worst possible conditions may be heavy rain, an earthquake, or worse both at the same time. The latter is not unlikely in a volcanic environment as volcanic eruptions are often associated with earthquakes and with heavy rain due to ash in the air. Since the time of the last event, weathering will have progressed and groundmass properties been reduced.
Making a road cut increases the dip angle of the slope, hence the constructed road cut has a steeper angle than the natural slope angle. However, when making the road cut, the topsoil and weathered material underneath have been excavated leaving fresher and thus geotechnically better material forming the road cut. Therefore, often the road cut is more stable at the time of excavation than the original natural slope.
With time the newly exposed materials in the road cut will weather with as consequence a reduction in geotechnical properties and thus in stability. This will often go unnoticed for some time, but when worst conditions apply, road cuts may become unstable and fail. In addition, also the natural slopes weathers further and material on the natural slopes may become unstable. This may cause landslides affecting the road during worst conditions.
During rainfall water may run over the natural slope, road cuts, and also over the road. Water over the road is not wanted because it makes the road slippery and erodes the pavement. More important, water on the pavement or directly below the pavement creates excess pore water pressures in the basement and pavement, causing a rapid degradation of the road and cracks and potholes in the pavement (as discussed in use case 3.3.4 "Flood mitigation for roads". Therefore, ditches should be present on the toe of a slope besides the road allowing diversion of the water running over the slope and road cuts.
The design of road cuts should be done and should have been done for existing road cuts, following standards and construction codes state-of-the-art at the time of construction. For example those published by the International Organization for Standardization (ISO, 2013), ASTM International (formerly American Society for Testing and Materials) (ASTM International, 2013), and the British Standards Institution (BSI, 2013). Many tens of different standards and codes are applicable to slope design and construction. However, the materials dealt with are natural materials with all variation, inhomogeneity, and peculiars inherent to natural materials. This makes that the standards and codes refer many decisions about design and construction to the "engineering judgement" of the design and construction engineers. Moreover, weathering being quite important in road construction in a mountainous terrain, may be a good described feature qualitatively, but quantitative factors for estimating the influence of future weathering on the geotechnical properties of natural materials over the full lifetime of the construction are published seldom in literature and are not given in the standards and codes.
Additionally, financial constrains may have been a reason for the design and construction engineers to defer from ideal practices and take decisions which not may have been optimal for the stability of road cuts over the full engineering lifetime of the structure.
The above description shows that designing road cuts and embankments in a mountainous terrain and applying mitigation measures for instable natural slopes, road cuts, and embankments are complicated. This requires the engineers to have a decent background in geotechnical engineering and engineering geology, besides the necessity to execute an extensive site investigation including boreholes and in-situ and laboratory testing, to investigate and quantify geotechnical properties of natural materials. In the context of this use case, only a limited "walk-over" site investigation has been done. Simple visual descriptions of the materials on site and some simple field test have been done. In this use case is shown how mitigation measures are recommended based on this limited site investigation, and when it is advisable to obtain more detailed site investigation data.
Data requirements:
Data requirements for routing, design of road cuts, and possibly tunnels are extensive. In this use case tunnels are not extensively discussed and not included in the data requirements. Data required for routing of roads, landslides, and road cuts are:
Topographical maps on scale 1:10,000 are required for routing of roads. More detailed topographical maps are required for design and construction and for mitigation measures such as maps with scales ranging from 1:1,000 to 1:100. These maps are best to be supplemented by a Lidar or leveled point maps with a minimum spatial resolution in the order of 0.2 m in length and width and with height information in the order of centimeters.
Further are required (the scales are ideal requirements):
On a site scale (meters to tens of meters):
- Detailed geological and geotechnical information
- Type of soil and rock masses and mineral content; the latter to be able to assess the future weathering of the soil and rocks.
On a 1:100,000 scale:
- Climate, prevailing wind directions, and rainfall data; to be able to assess the future weathering of the soils and rocks, to access quantities of water to be expected to run-off over the topography, and to be able to assess variations in groundwater level, if groundwater level data during and after heavy rainfall is not available.
- Groundwater level data
- Earthquake data; including intensity or peak acceleration - frequency maps
- Traffic intensity data
Analysis steps:
Bellevue Chopin (Dominica)
The Bellevue Chopin area (Dominica) area is mountainous with steep slopes with forest and bush, and used for activities by man, such as agriculture and housing (Figure 4).
Figure 4: Mountainous area with steep slopes (Bellevue Chopin, Dominica) (photo Hack, 2014).
Flash floods
The methodology for quantifying flash floods is set out in the Methodology Book. The quantity of sediment carried by the water is often difficult to determine, mostly a "studied guess" is the best option based on assessment of flash floods happened in the past. Generally the functionality of the road ceases when more than a couple of centimeters of sediment is deposited on the road. The amount of damage to the road is limited for small-grained material in the water, such as clay- and sand-sized particles, but larger objects such as rock blocks larger than about 10 cm, can inflict damage to the pavement. The flash flood water and larger objects in the flowing water can cause erosion of the embankment and pavement of a road. This is discussed in use cases 3.2.2 and 3.3.4. Water level in the basement of a road should be such that buoyancy of pavement and ground material are avoided.
Sediment carried and transported in flash floods and run-off water
Sediment may be carried and transported by flash floods and run-off water. Sediment transported on and over the pavement may be a nuisance but may also be dangerous. Further it may interfere with the drainage of the road. Hence, quantities of expected sediment should be determined. Measured data on sediment quantities are seldom, and mostly the engineer will have to make a studied guess. In the Belmont area, the quantity of sediment carried by the run-off water is not very much at present and does not likely require special measures, apart from regular maintenance (cleaning of ditches).
Natural and man-induced Landslides
The Bellevue Chopin (Dominica) is clearly instable for a long time. Many larger and smaller displacements are visible in the landscape. Likely the displacements are as well caused by natural as by man-induced landslides, and man-made slopes and embankments. The activity of man may also have triggered instability of natural landslides. The slopes are very steep and it is likely that any activity on the slope, e.g. agriculture, paths by man or animals, and providing flat areas for huts and houses, have caused localized displacements. On such steep slopes a small disturbance may create instable slopes over the full height of the slope above the disturbance, and if any material is dumped the increased weight on the slope may cause an instable area below the disturbance often down to the toe of the slope. The road in the area (Bellevue Chopin Main Road) has been made by cutting into the slopes above the road and dumping material below the road as embankment. Both have increased instability above and below the road. The changes in vegetation and the disturbances have likely changed water infiltration patterns that causes more instability. Whether the instabilities are series of localized smaller instabilities with relative shallow failure planes or are triggered instabilities due to a larger deeper-seated landslide is not to be determined without a more extensive investigation. Roobol & Smith (2004) indicate a large escarpment which may be associated with a larger deep-seated landslide. Local residents indicated that the area has been stable for the last couple of years.
The likelihood of occurrence of landslides should be assessed by calculation based on available data and by assessing landslides occurred in the past. The influence of man, for example making a road cut or embankment should be included in these analyses. Various computer programs are available for calculation from very sophisticated numerical to very simple analytical. For natural landslides a main problem is that subsurface data is virtually never available in detail that justify very sophisticated calculations. Assessment of landslides happened in the past is then a better option. Note that the last earthquake may be a long time ago and that many or all visible landslides at present occurred not under the influence of an earthquake. During an earthquake it can then be expected that far more and larger landslides will occur.
Windward Highway, near to the control tower of the Argyle Int. Airport (Southeast St Vincent)
The Windward Highway (St Vincent) is in an undulating hilly area (Figure 5). The area is man-influenced by agriculture and housing.

Figure 5: Road cuts along a new road (Windward Highway, St Vincent) (photo Hack, 2014).
Man-made slopes
The man-made slopes along the Windward Highway near to the control tower of the Argyle Int. Airport (Southeast St Vincent) are recently (couple of years ago in 2014) excavated. The road cuts show visually signs of instability (Figure 5): there is virtually no vegetation on the slopes; only the toes of the slopes are grass covered, at the toe of the slopes material fallen from the slope is present (soil debris and/or rock blocks), and niches and inserts are present on the slope. Note that the absence of these features is no prove that the slope would be stable. The stability of the slope should be ascertained during worst conditions hence, for example, during heavy rainfall and maximum possible earthquake if applicable. If such conditions have been long-time past, evidence of slope instability may already have been removed from the toe of the slope and vegetation may have started growing. If the slope has been excavated after the last worst conditions, it has not yet been subject to the worst conditions.

Figure 6: Road cuts along a new road (Windward Highway, St Vincent) (photo Hack, 2014).
The slopes in Figure 6 are instable under the present conditions. Weathering and erosion of the slopes are evident and material falling from the slopes is a risk for users of the road.
Design
Assessment of stability of man-made slopes can be done in various ways: analytical (deterministic) calculations, numerical calculations, and by empirical classification systems. Mostly the amount of available data does not justify to calculate in high detail with very sophisticated programs. For soil-type units, simple analytical calculations are often sufficient, or even a simple field test as determining the so-called "angle of repose" may give the required design parameters.
For rock-type units empirical systems mostly provide enough information for assessing the stability of an existing slope or designing a new slope. Earthquake influence is not (yet) included in existing classification systems. This has to be added in analytical or numerical calculations by adding earthquake acceleration onto the design stresses. The geotechnical data used in the earthquake calculations can be derived from the classification systems. Weathering over the full engineering lifetime (functionality) of the road has to be taken into account. Very little information is available on the relation in time of the degradation of soil and rock mass geotechnical properties for materials of volcanic origin. Best methodology is to compare units in the slope to be assessed to similar units elsewhere that are exposed to the hydrosphere for a longer time span, e.g. road cuts that have been excavated a longer time ago. The properties determined in the later slopes can then be used in the design of the new slope or in assessing the hazard of rock or soil falling from an existing slope.
Analysis Steps
These analysis steps apply equally to both new road planning and the redevelopment of existing roads, although for redevelopment, mitigation options may be more limited.
1. Visual inspection and reconnaissance (typically the responsibility of a Highway Engineer)
A site should be visually inspected on topography, geology, quantity of rain and surface water (flash floods, drainage, quantity of sediment transported), the quality of existing roads if any, intensity of traffic, and slope stability on various scales.
Actions to be taken (by Highway Engineer):
- Site visit
2. Determine the necessity of further measures (typically the responsibility of a Highway Engineer) (mitigation measures are discussed in use case 3.3.3 "Landslide mitigation measures for roads")
Actions to be taken (by Highway Engineer):
Flash floods & sediment in flash floods
- Obtain rain data and flash flood data from actual detailed measured data, or by questioning local residents of the area.
- Inspect local housing on damage and roads on evidence of pavement degradation, i.e. cracks, crack patterns, potholes, and side erosion, i.e. locations of extruding groundwater, due to too high groundwater levels.
- Determine whether existing drainage is sufficient, new artificial drainage should be constructed, or existing artificial drainage should be renovated and, if necessary, be enlarged.
- Guess the quantity of sediment in flash floods and run-of water. Adjust drainage system where appropriate.
Natural, man-induced, and road cuts
- Inspect topography on steepness, evidence of subsurface displacements indicating landslides and slope instability, i.e. steps in landscape, escarpments and scarps, based on visual inspection, available satellite and aerial imagery, and topographical and geomorphological maps. Question local residents on evidence of (recent) subsurface displacements.
- Determine the ground- and surface water regime.
- Inspect local housing, roads, and other structures on cracks or deformation (i.e. differential settlement and rotation) that may indicate movements in the subsurface.
Actions to be taken (by Highway Engineer with assistance of geotechnical specialist):
- Check local geology and geotechnical data with available geological, geotechnical, and geomorphological maps. If existing maps are not suitable (outdated, insufficient scale or accuracy, or otherwise not suitable) sketch a new geological/geotechnical map on an appropriate scale for the project, on top of satellite or aerial imagery.
- Define the geotechnical units in the subsurface in the area. Geotechnical units are units in which the geotechnical properties are more or less homogeneous, including weathering and discontinuity properties.
- Determine subsurface boundaries between the different geotechnical units based on a priori knowledge on the geology of the area, boreholes, penetration testing, trial pits, etc.
- Determine properties of the geotechnical units based on surface exposures, borehole and penetration test data, groundwater levels, and laboratory test data, and on the data obtained from the points above such as visual inspection and cracks in existing structures.
- Determine future properties of the materials in the geotechnical units. Volcanic materials are often prone to very rapid weathering such as forming of clay minerals which may reduce permeability of materials.
- Built a three-dimensional subsurface model including the geotechnical units with properties. A three-dimensional model may be made in computer model, but can also consist of a series of long- and cross-sections of the subsurface.
- Design and calculate stability of road cuts based on the model of the step before. Take into account the possible future degradation of geotechnical properties due to weathering.
Results:
The instabilities in the Bellevue Chopin area (Dominica) may not be cheap to solve if these are deep-seated as highly expensive mitigation measures will be required, such as large-scale, large-length anchoring with concrete beam grids and shotcreting in between. These measures are apart from expensive also very environmentally unfriendly. Alternatives also expensive, are re-routing or a tunnel below the failure plane(s). However, if displacement along the deep-seated failure plane(s) is triggered by activity of man, stopping these activities may stop or reduce displacements. If the instabilities are shallow, simple mitigation measures can be taken, for example stabilizing road cuts and reduction of embankment weight, and any other new activities by man.
Fairly simple mitigation works along the slopes along the Windward Highway (St Vincent) should be taken to make these safe for the users of the road. Netting over the lower part of the slope (the lava flows and volcaniclastic deposits) may be suitable, whereas for the tuff layer re-excavation under a lower slope angle seems a suitable solution. Experimental new methodologies may be the use of so-called bio-grout or similar products to stabilize the tuff layers (DeJong et al., 2013; Van Paassen et al., 2010).
Conclusions:
The stability of natural and man-induced landslides and man-made slopes and embankments require for a part similar approaches to determine their stability. Often activities of man influence the stability of natural landslides, and assessing natural landslides without this influence makes no sense.
Man-made slopes have to be designed anticipating future changes in the material the slope is made in. Any natural material will start to weather when exposed, but particularly materials of volcanic origin are very prone to weathering. When anticipated at design stage mitigation measures are often relatively simple and cheap, when to be applied at a later stage after the slope has already been excavated, it is mostly far more expensive.
References:
ASTM International, 2013. ASTM International (formerly American Society for Testing and Materials). West Conshohocken, PA, USA. http://www.astm.org/ [Accessed: 12 November 2013]
BSI, 2013. British Standards Institution (BSI). BSI, London. http://www.bsigroup.com/ [Accessed: 12 November 2013]
Christian, M.D., 2012. A geological outlook on geothermal explorations in Dominica. Geo-Heat Center Quarterly Bulletin. 31 (2). pp. 18-22.
DeJong, J.T., Soga, K., Kavazanjian, E., Burns, S., Van Paassen, L.A., Al Qabany, A., Aydilek, A., Bang, S.S., Burbank, M., Caslake, L.F., Chen, C.Y., Cheng, X., Chu, J., Ciurli, S., Esnault-Filet, A., Fauriel, S., Hamdan, N., Hata, T., Inagaki, Y., Jefferis, S., Kuo, M., Laloui, L., Larrahondo, J., Manning, D.A.C., Martinez, B., Montoya, B.M., Nelson, D.C., Palomino, A., Renforth, P., Santamarina, J.C., Seagren, E.A., Tanyu, B., Tsesarsky, M. & Weaver, T., 2013. Biogeochemical processes and geotechnical applications: progress, opportunities and challenges. Géotechnique. 63 (4). DOI: 10.1680/geot.SIP13.P.017. ISSN: 0016-8505. pp. 287"“301.
Hay, R.L., 1959. Origin and weathering of late Pleistocene ash deposits on St. Vincent, B.W.I. The Journal of Geology. 67 (1). pp. 65-87.
Hay, R.L., 1960. Rate of clay formation and mineral alteration in a 4000-year-old volcanic ash soil on Saint Vincent, B.W.I. American Journal of Science. 258 (5). DOI: 10.2475/ajs.258.5.354. pp. 354-368.
ISO, 2013. International Organization for Standardization (ISO). Geneva, Switzerland. http://www.iso.org/ [Accessed: 14 November 2013]
Robertson, R.E.A., 2003a. Making use of geology-the relevance of geology and geological Information to the development process in St Vincent and the Grenadines. In: St Vincent and the Grenadines Country Conference, St Vincent, 22-24 May 2003. The University of the West Indies, School of Continuing Studies, p. online. http://www.open.uwi.edu/sites/default/files/bnccde/svg/conference/papers/robertson.html [Accessed: 11 May 2015]
Robertson, R.E.A., 2003b. The volcanic geology of the pre-Soufrière rocks of St Vincent, West Indies. PhD thesis. Mona, University of the West Indies, Kingston, Jamaica
Roobol, M.J. & Smith, A.L., 2004. Geologic map of Dominica, West Indies. Geology Dept., University of Puerto Rico, Mayagüez, Puerto Rico. http://www.caribbeanvolcanoes.com/dominica/content/dominicamap.pdf [Accessed: 9 December 2014]
Rowley, K.C., 1978a. Late Pleistocene pyroclastic deposits of Soufrière Volcano, St. Vincent, West Indies. Geological Society of America Bulletin. 89 (6). DOI: 10.1130/0016-7606(1978)89<825:LPPDOS>2.0.CO;2. pp. 825-835,.
Rowley, K.C., 1978b. Stratigraphy and geochemistry of the Soufriere Volcano, St. Vincent, West Indies. PhD thesis. Seismic Research Unit, University of the West Indies, St. Augustine, Trinidad. p. 282.
Smith, A.L., Roobol, M.J. & Gunn, B.M., 1980. The lesser antilles - A discussion of the Island arc magmatism. Bulletin Volcanologique. 43 (2). DOI: 10.1007/BF02598033. ISSN: 0366-483x. pp. 287-302.
Smith, A.L., Roobol, M.J., Mattioli, G.S., Fryxell, J.E., Daly, G.E. & Fernandez, L.A., 2013. The Volcanic Geology of the Mid-Arc Island of Dominica, Lesser Antilles- The Surface Expression of an Island-Arc Batholith. Geological Society of America Special Papers (GSA) Special Papers 496, 2013. DOI: 10.1130/9780813724966. ISSN: 978-0-8137-2496-6. p. 249.
Van Paassen, L.A., Daza, C.M., Staal, M., Sorokin, D.Y., van der Zon, W. & van Loosdrecht, M.C.M., 2010. Potential soil reinforcement by biological denitrification. Ecological Engineering. 36 (2). DOI: 10.1016/j.ecoleng.2009.03.026. ISSN: 0925-8574. pp. 168-175.
Last update: 20-04-2016



